โอทอป สินค้าชุมชน
สถานที่ท่องเที่ยว
กระดานถาม-ตอบ
ติดต่อ-สอบถาม
การรับฟังความคิดเห็นของประชาชน
E-SERVICE บริการประชาชน
หน้าหลัก
Home
ข้อมูลทั่วไป
Information
บุคลากร
Personnel
แผนพัฒนา
Plan
งานการคลัง
Finance
รายงาน
Report
ศูนย์ข้อมูล
Data Center
สาส์นจากนายกอบต.
ประวัติความเป็นมา
วิสัยทัศน์/พันธกิจ
สภาพและข้อมูลพื้นฐาน
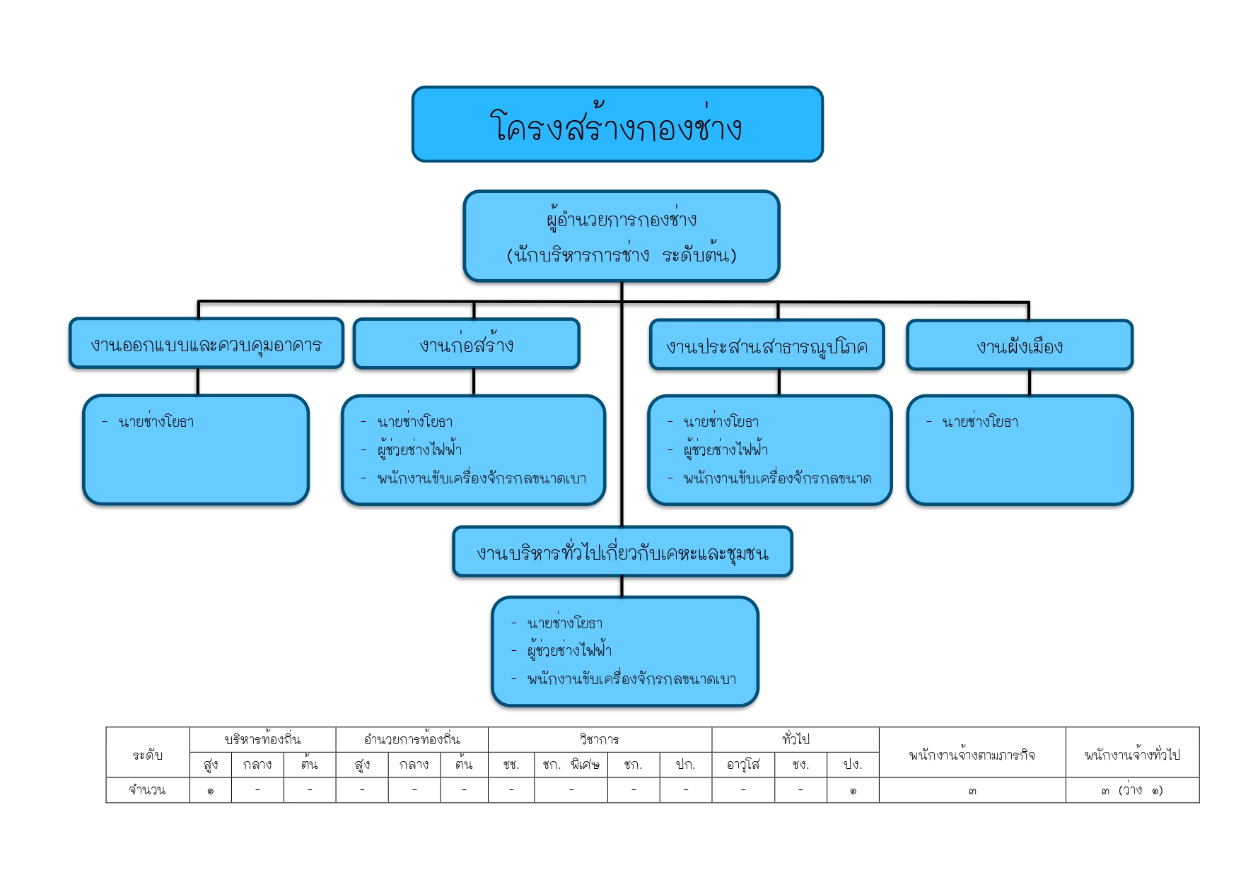
โครงสร้างองค์กร
อำนาจหน้าที่
ข้อมูลติดต่อหน่วยงาน
คณะผู้บริหาร
สภาอบต.
พนักงานส่วนตำบล
แผนพัฒนาท้องถิ่น
แผนดำเนินการประจำปี
แผนอัตรากำลัง
แผนงานป้องกัน ฯ
แผนป้องกันปราบรามการทุจริต
ติดตามและประเมินผล
ข่าวจัดซื้อ-จัดจ้าง
รายงานการคลัง
แผนปฏิบัติการจัดซื้อ - จัดจ้าง
ผลปฏิบัติการจัดซื้อ - จัดจ้าง
แผนจัดหาพัสดุ
งานจัดเก็บรายได้
รายงานการประชุมผู้บริหาร
รายงานการประชุมสภาฯ
รายงานผลการดำเนินงาน
ศูนย์ข้อมูลข่าวสาร
สปสช.ตำบล
การลดขั้นตอนฯ
การควบคุมภายใน
การบริหารงานบุคคล
ข้อบัญญัติงบประมาณ
กฏหมายที่เกี่ยวข้อง
องค์การบริหารส่วนตำบลคลองขนาก อำเภอวิเศษชัยชาญ จังหวัดอ่างทอง : www.khlongkhanak.go.th
โครงสร้างองค์กร
- จำนวนผู้เข้าชม จำนวน
1206116
คน ตั้งแต่วันที่ 30 เมษายน 2563 - ปัจจุบัน